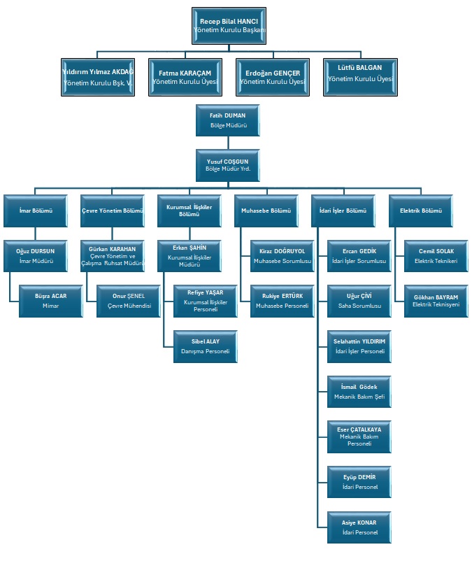
Organizasyon Şeması

©2016 Itosb.org.tr. Tüm Hakları Saklıdır. İstanbul Tuzla Organize Sanayi Bölgesi